检测公正 试验科学 方法规范 数据可靠 服务及时
欢迎访问熊猫体育官方网站!
网站首页
关于我们
企业简介
企业文化
组织机构
行业协会
业绩与荣誉
科研与专利
工作动态
通知公告
行业动态
工作动态
政策法规
检测服务
资质能力
检测设备
业务流程
服务时限
业务范围与联系电话
收费标准
现场预约委托
送检委托
二维码委托
技术交流
标准规范
技术交流
客户园地
客户案例
人力资源
专家风采
招贤纳士
联系我们
首页
>
检测服务
> 业务流程
检测服务
资质能力
检测设备
业务流程
服务时限
业务范围与联系电话
收费标准
现场预约委托
送检委托
二维码委托
新闻详情
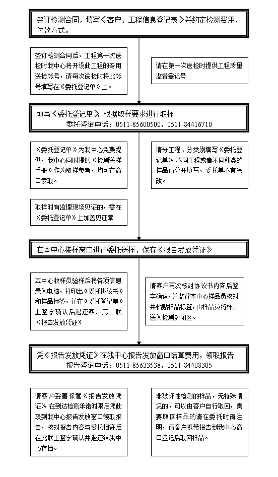
现场检测委托流程
发布时间:2021-07-28
没有了
下一篇
原材料委托流程